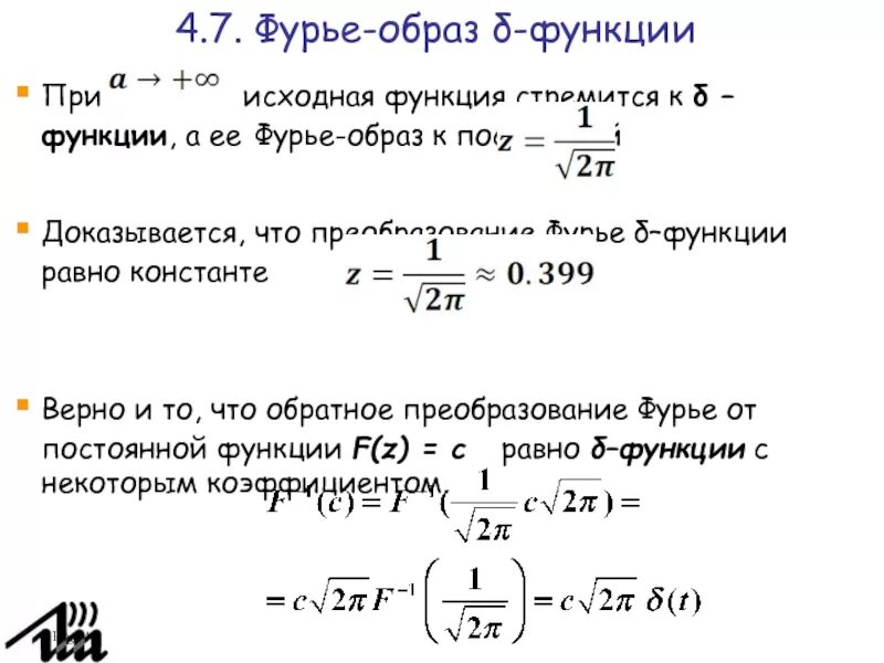
Преобразование фурье функции