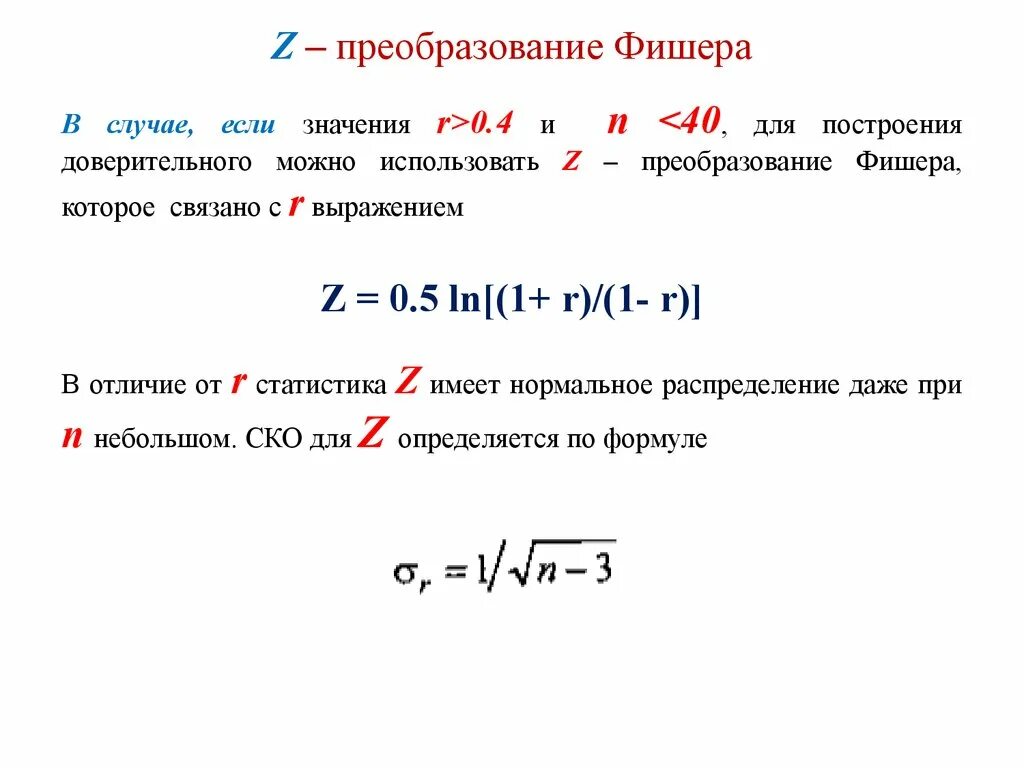
Преобразование угла