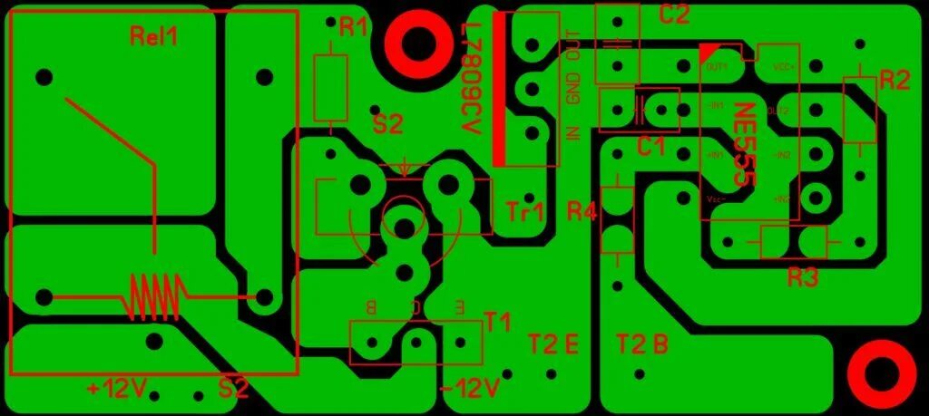
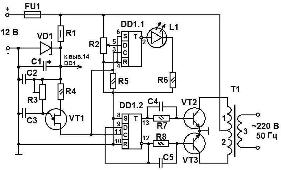
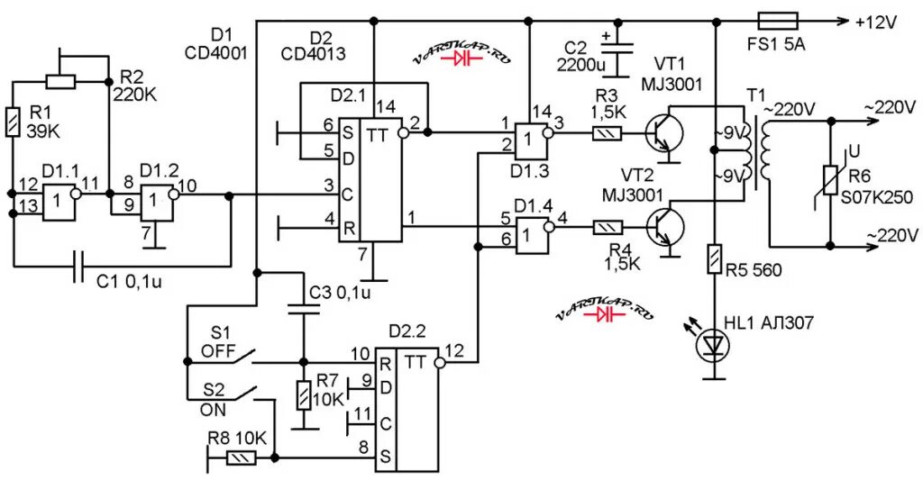
Преобразователь с зарядкой напряжения 12