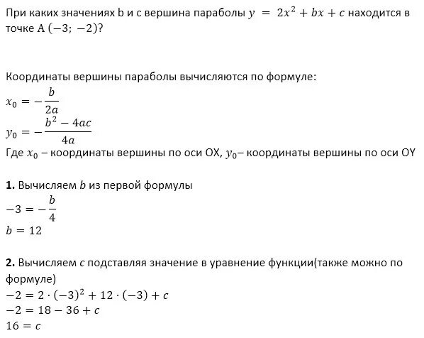
При каком значении c