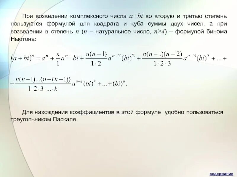
При возведение в степень получается