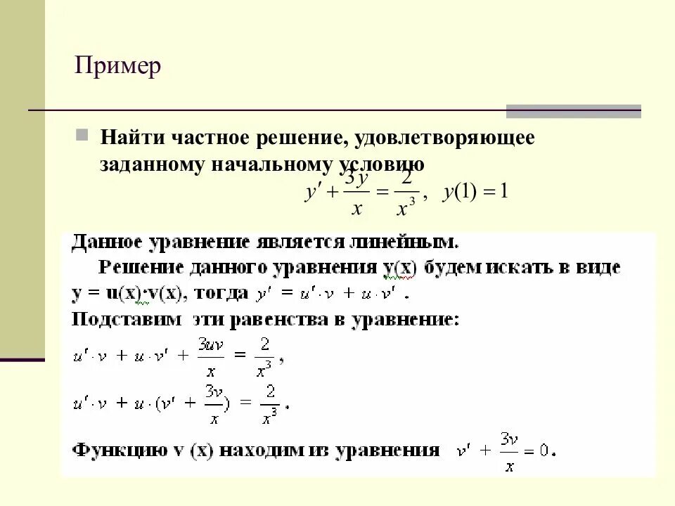
Пример личного решения