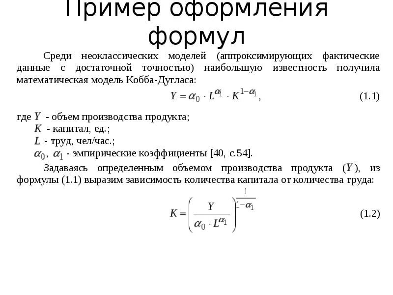
Пример оформления уравнения