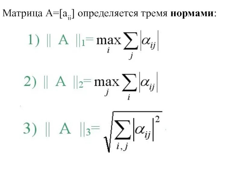
Пример расчета матриц