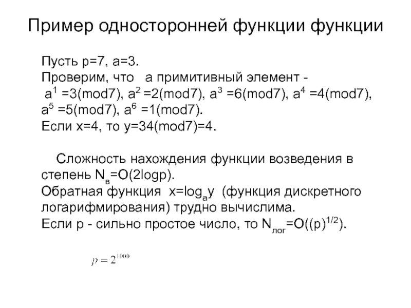
Примитивный элемент поля