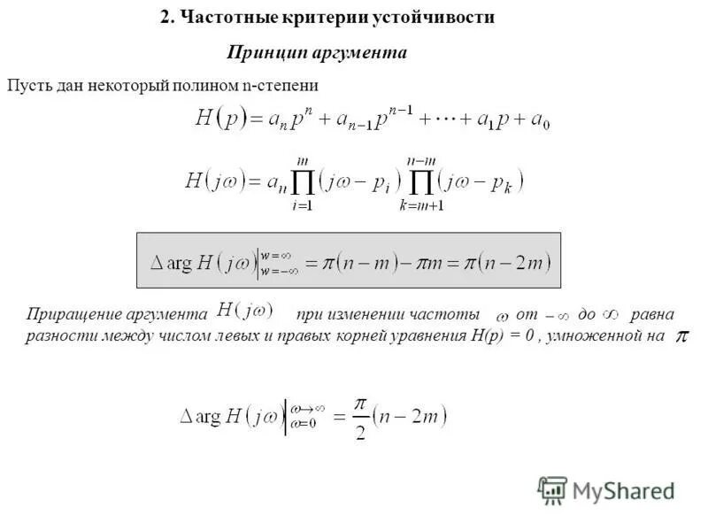
Принцип аргумента