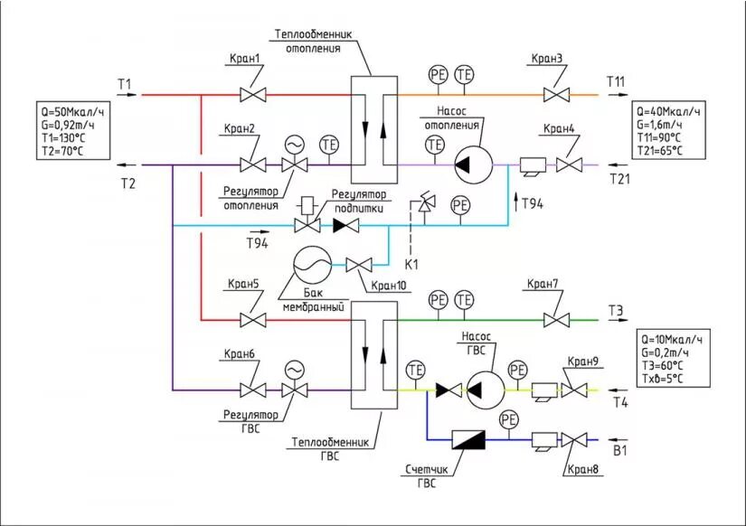
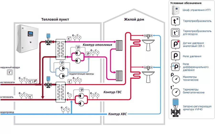
Принцип работы итп