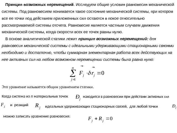
Принцип возможных работ