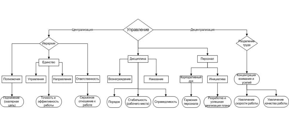
Признак централизованных систем управления