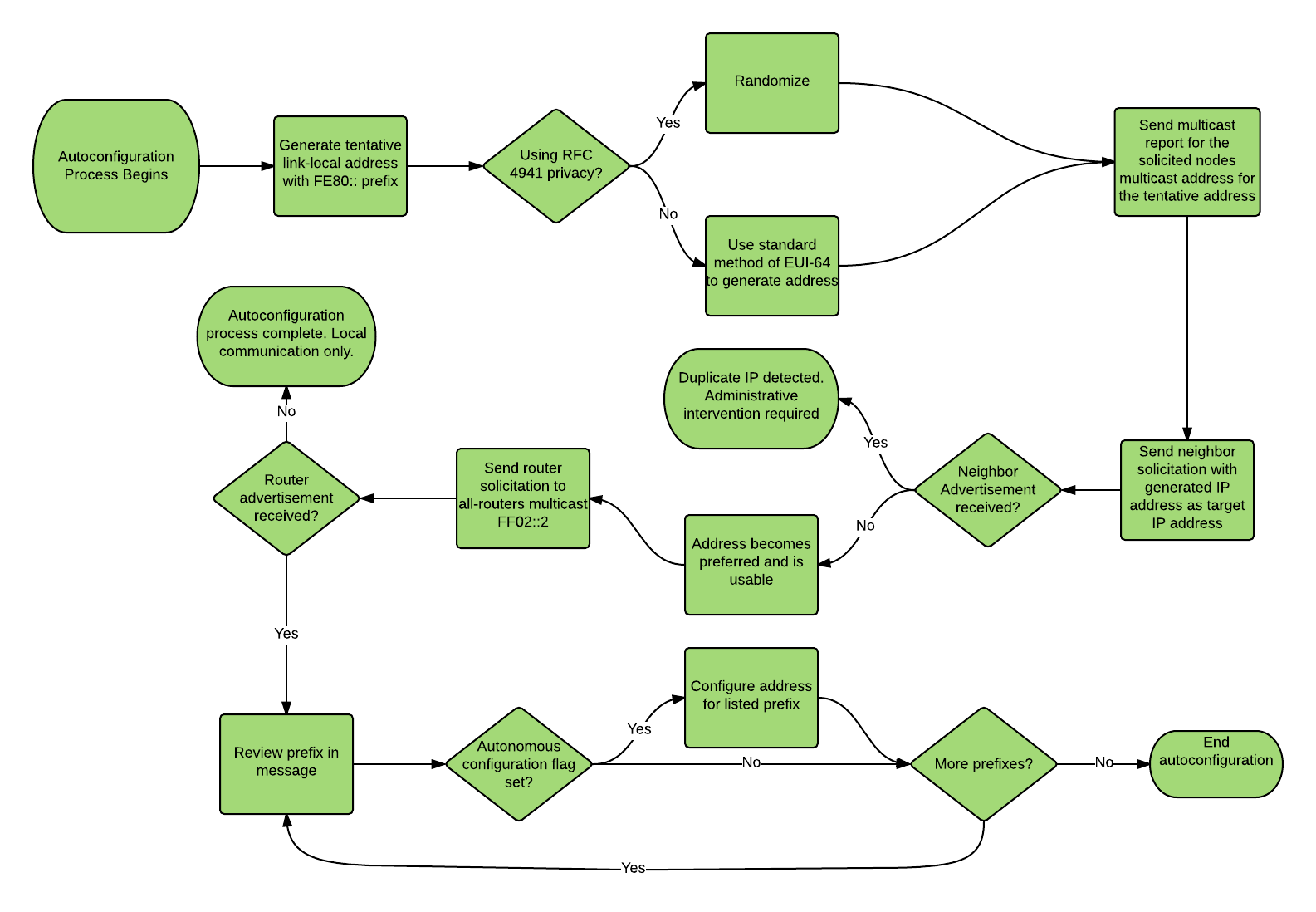
Process complete