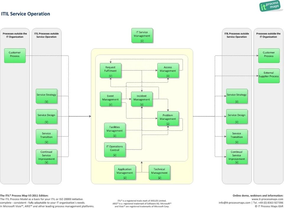
Process operations