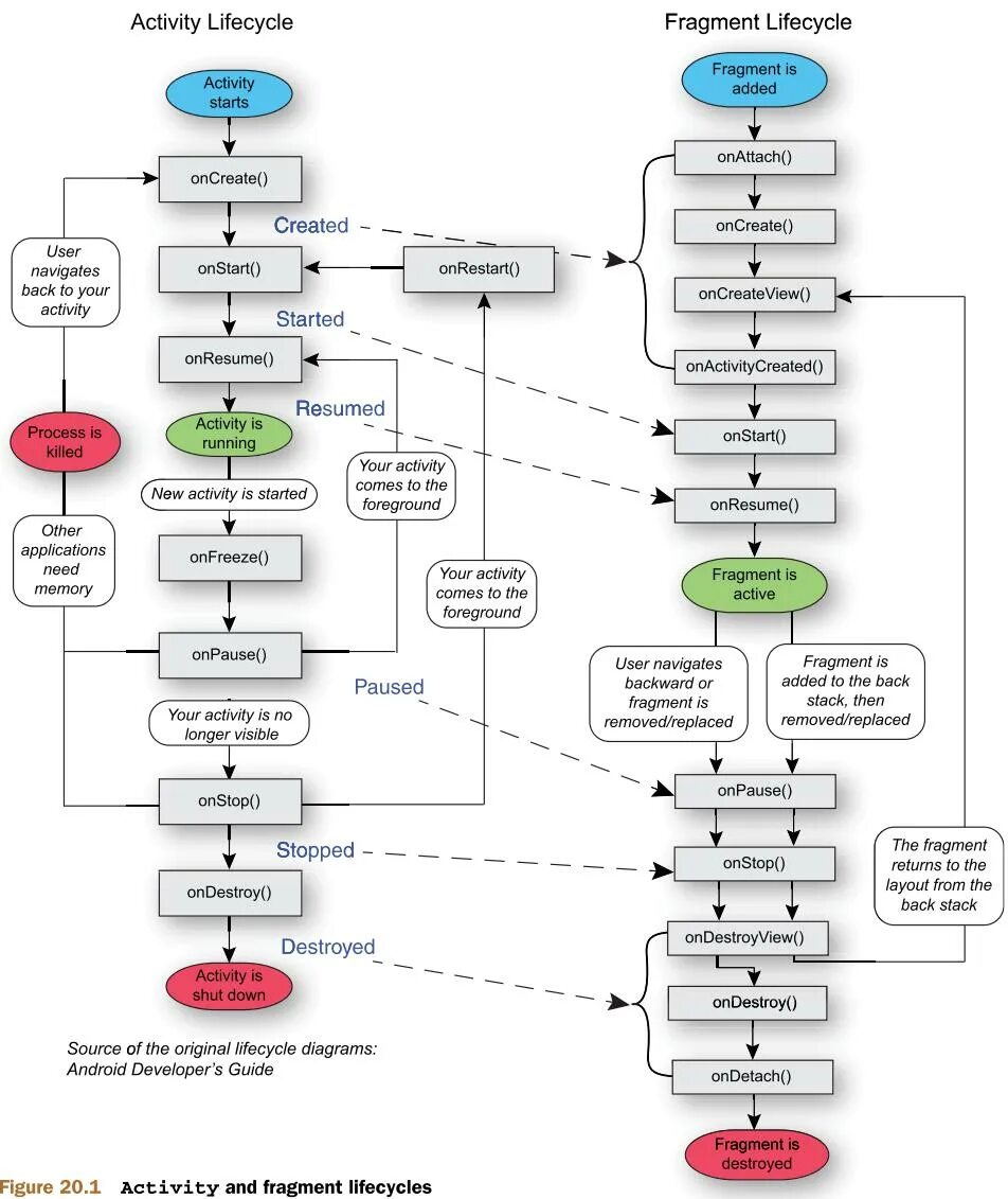
Process start android