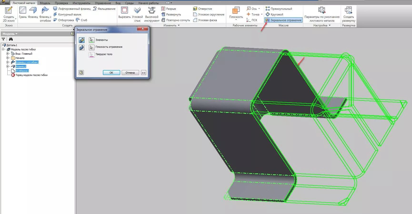
Программа листового металла