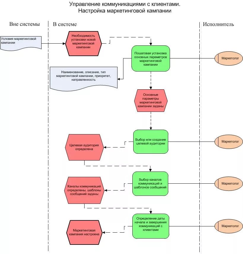
Программа управление клиентами