Главная
»
Программирование pic
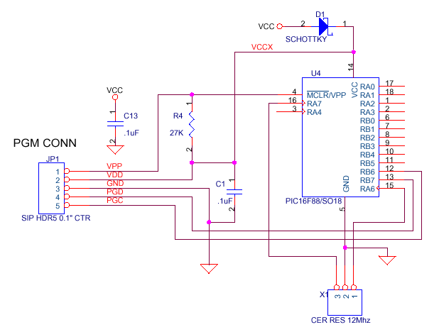
Программирование pic. Схема программатор k150 pic icsp usb. usb 12c программатор. icsp разъем программатора pic к-150. внутрисхемное программирование pic16f877a.
« Предыдущее
20 / 40
Следующее »