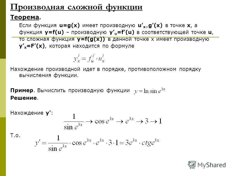
Производная сложной функции двух переменных