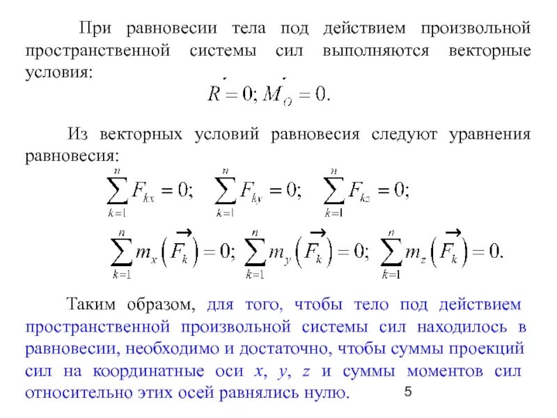
Пространственная система тел