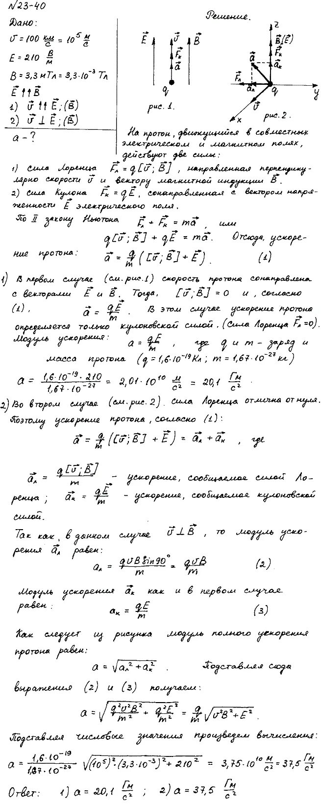
Протон влетает со скоростью