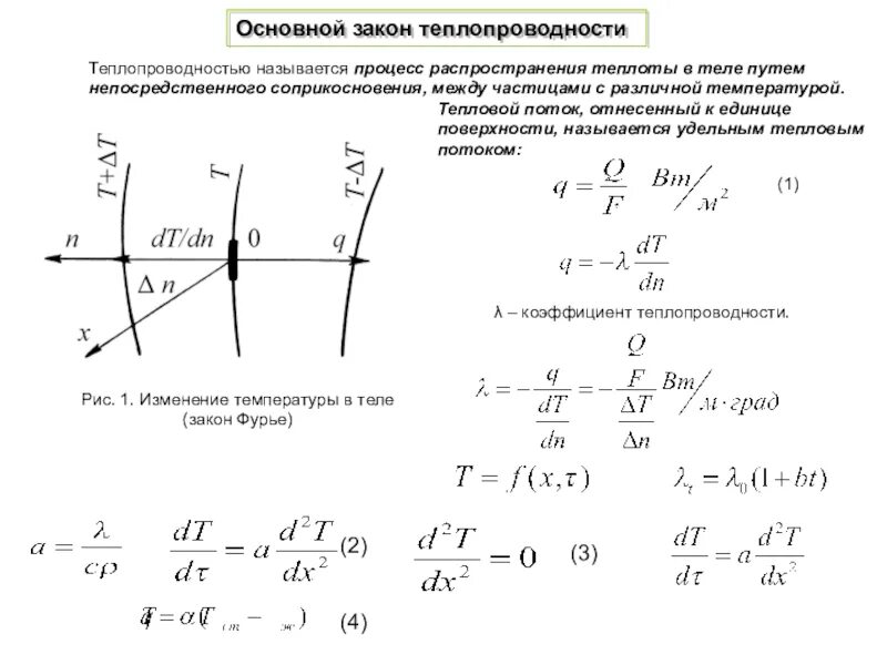
Процесс распространения тепла