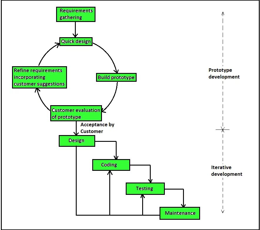
Процесс разработки прототипа