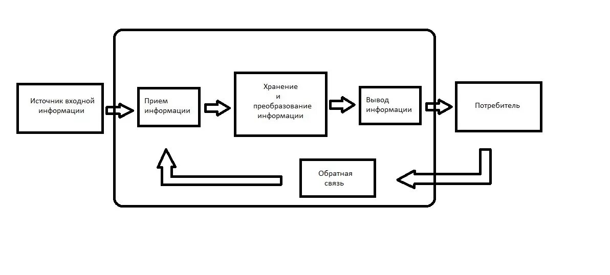
Процессы в замкнутой информационной системе