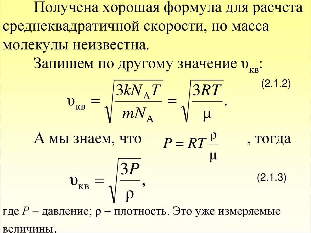
Проявить формула