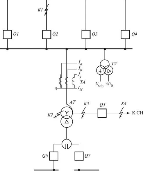
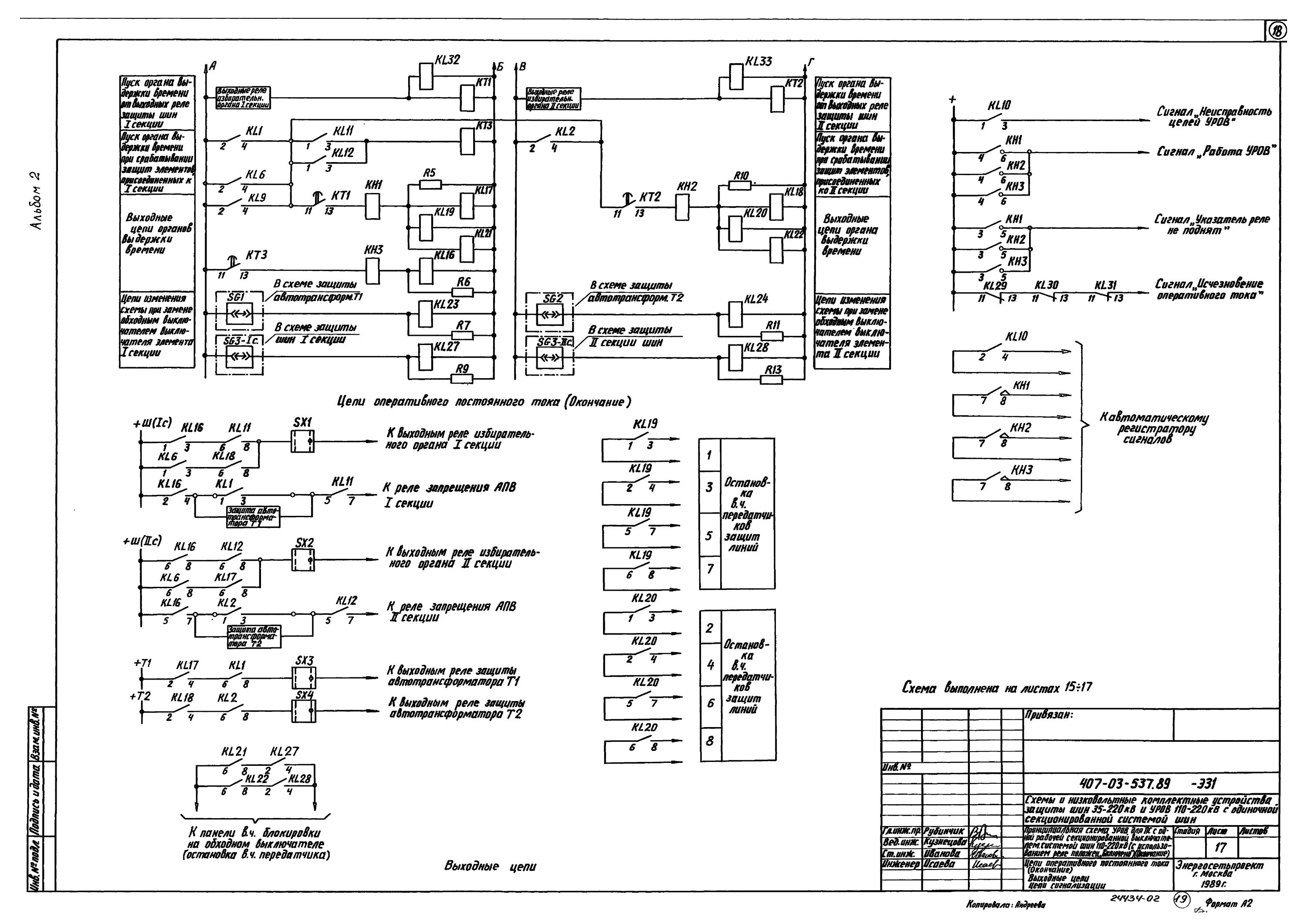
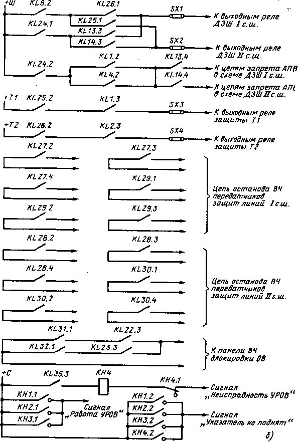
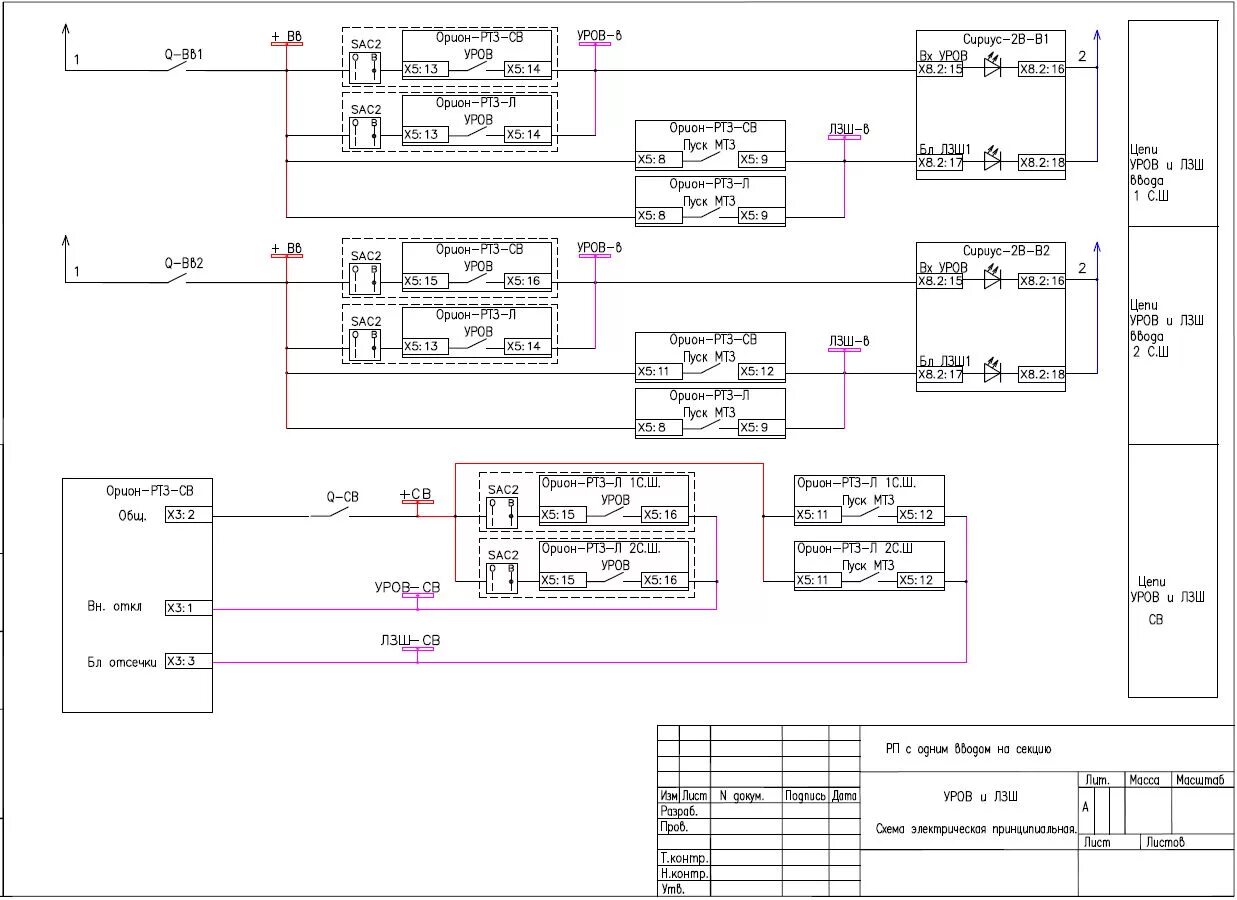
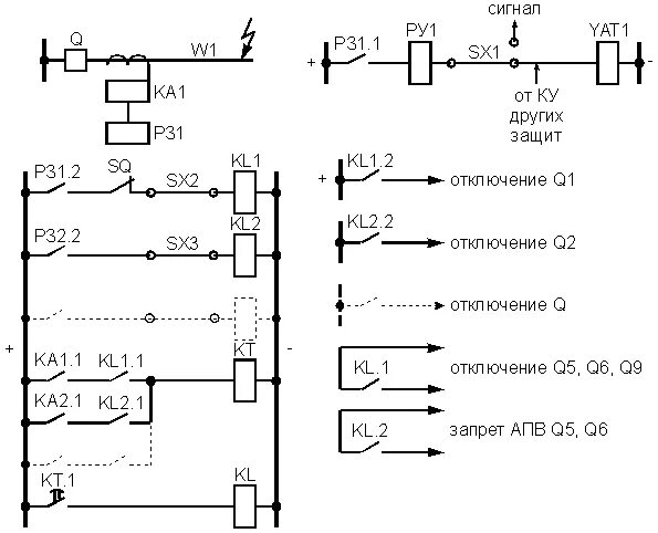
Пуск уров