Главная
»
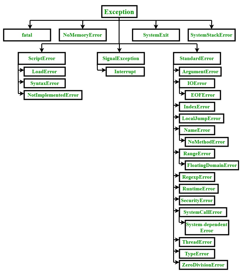
Python base exception
Python base exception. Иерархия классов питон. иерархия исключений питон. иерархия классов. иерархия ошибок python.
« Предыдущее
52 / 80
Следующее »