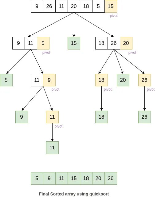
Quicksort