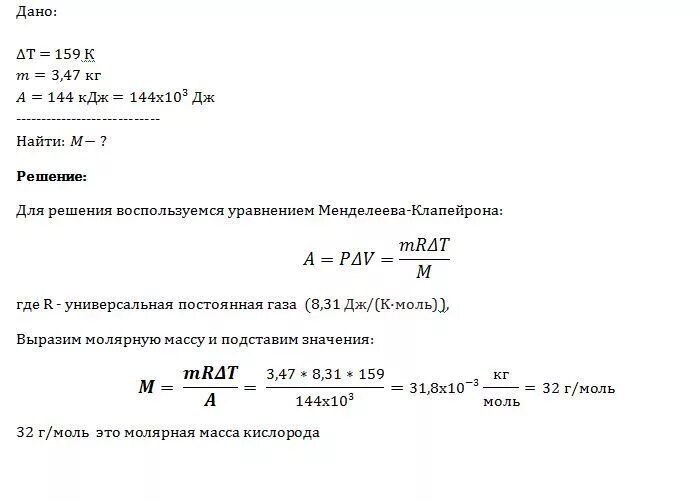
Работа при изобарном нагревании