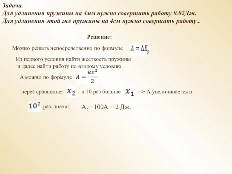
Работа при растяжении пружины