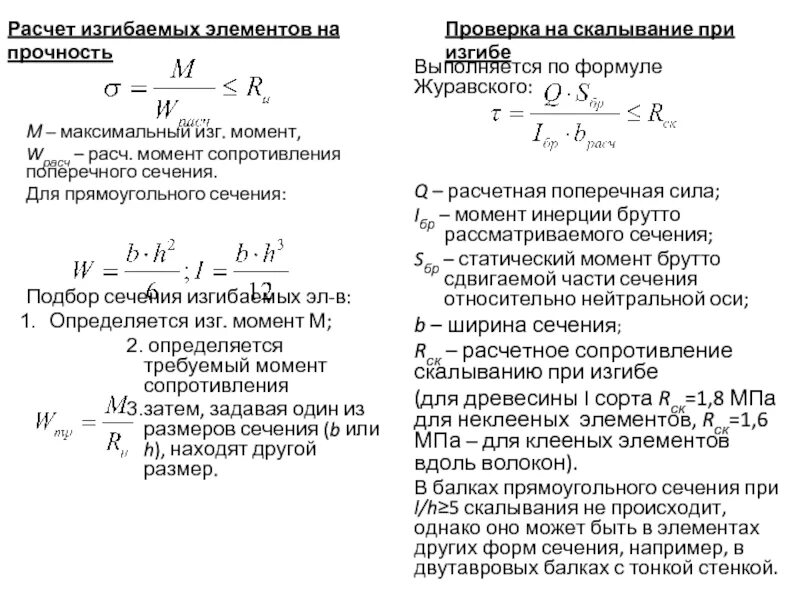
Расчет элемента прямоугольного сечения