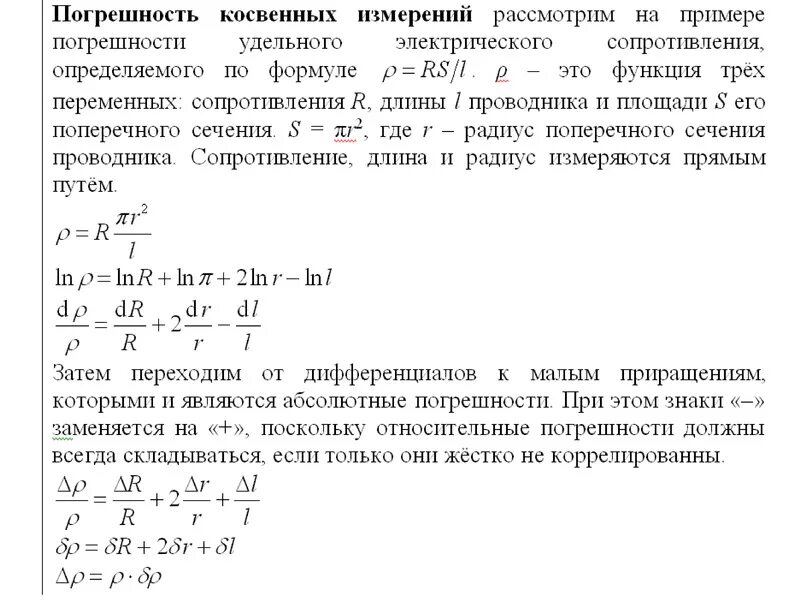
Расчет измерения уровня