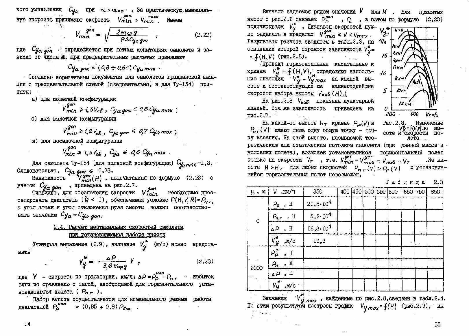
Расчет посадочных