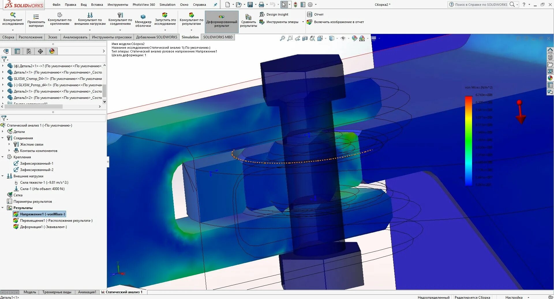
Расчет solidworks simulation