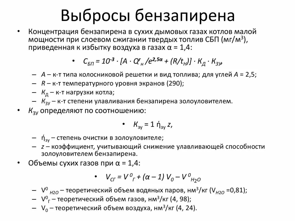
Расчет выброса газа в атмосферу