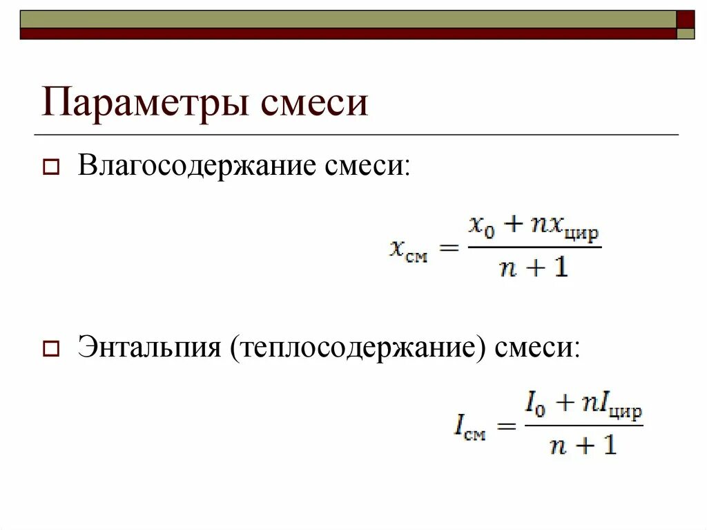
Расчеты параметров смеси