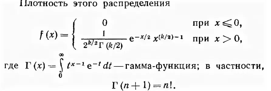
Распределение x 2