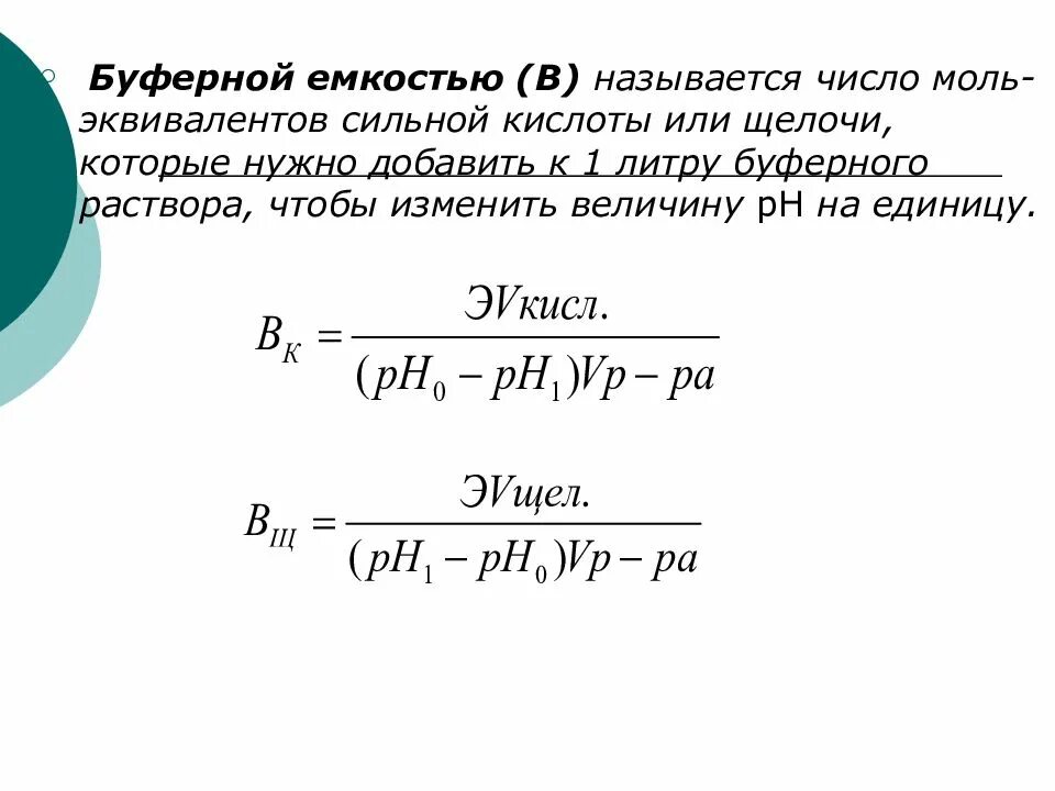
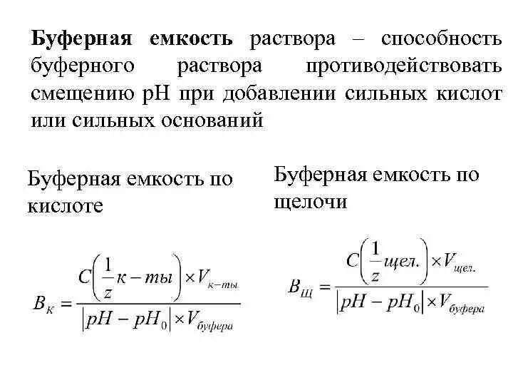
Рассчитать буферную емкость по кислоте