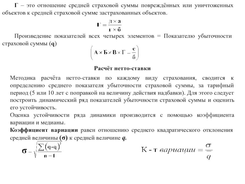
Рассчитать нетто ставку