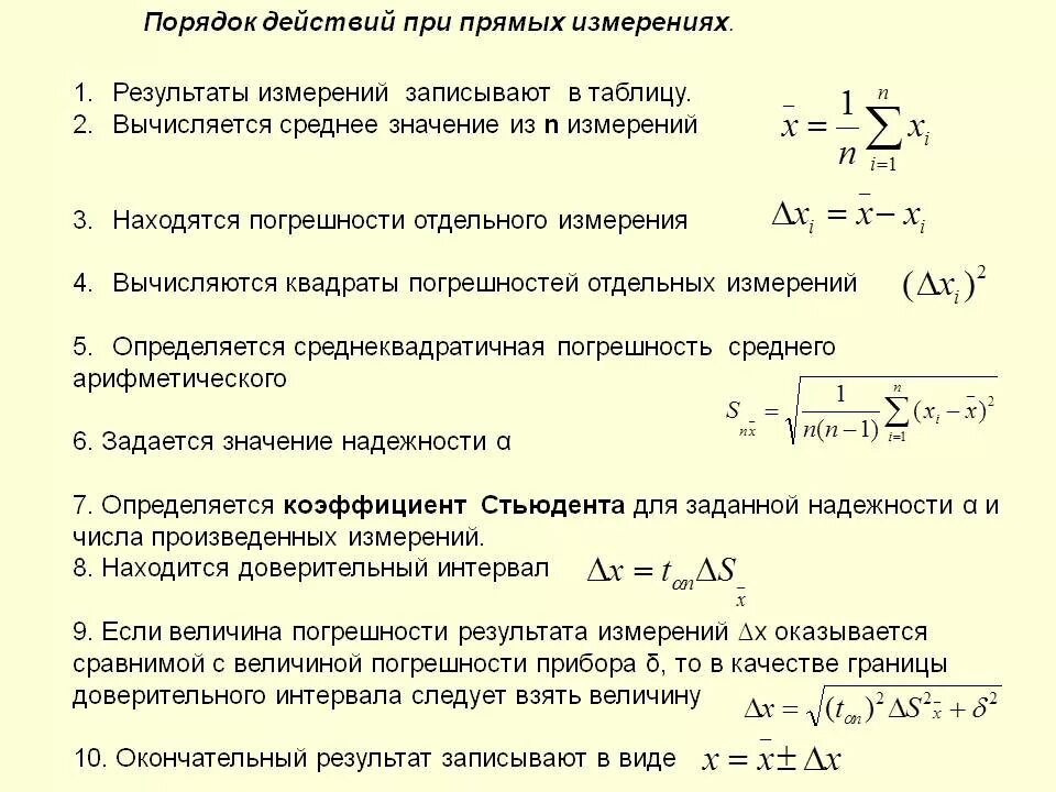
Рассчитайся по порядку