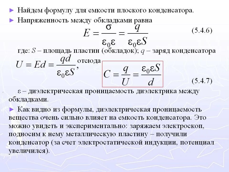
Расстояние между обкладками воздушного конденсатора