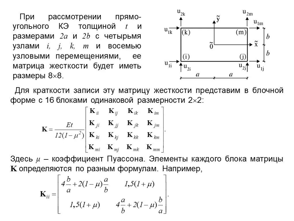
Размер конечного элемента