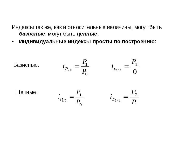
Разные индексы