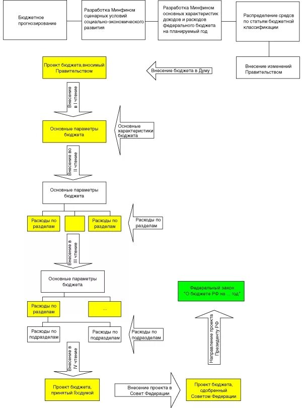
Разработка бюджетного прогноза