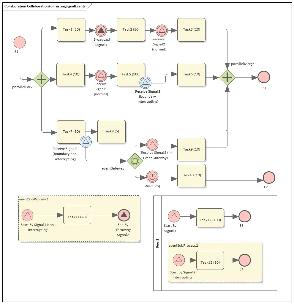
Receive task