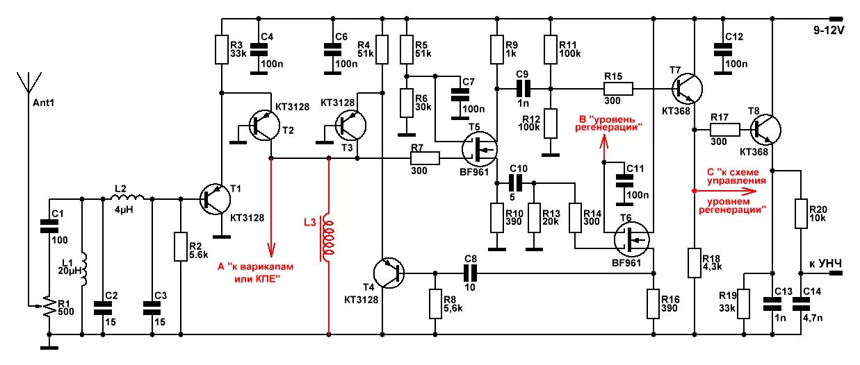
Регенератор рандомных