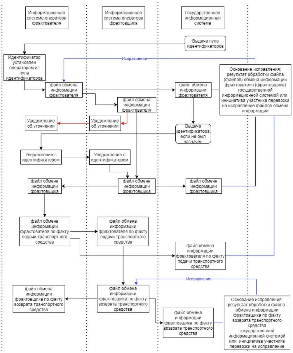
Регламент обмена информации