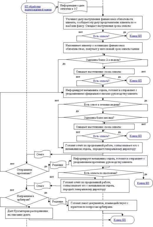
Регламент по дебиторской задолженности по доходам