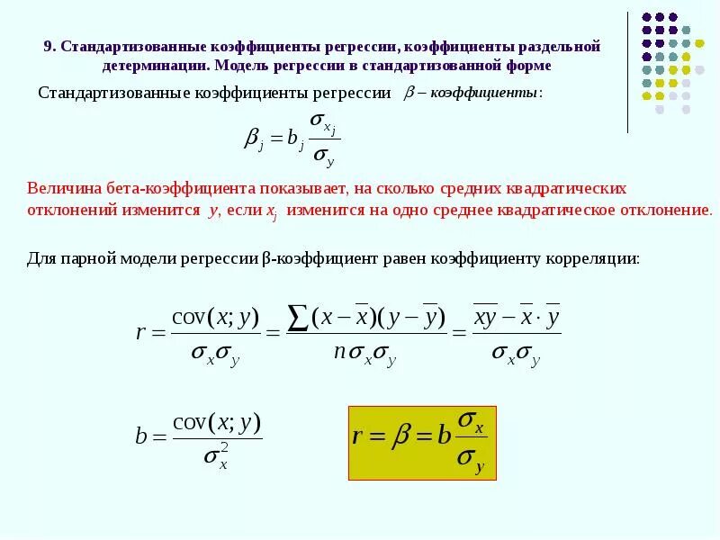
Регрессионная модель коэффициенты